International Journal of Multidisciplinary Research in
Science, Engineering, and Technology

AUTHORS

  • A. PAPER SUBMISSION
  • IJMRSET invites authors to submit articles in multidisciplinary areas of Science, Engineering, Technology, and their applications in business, industry, and other relevant fields. We welcome the following types of contributions:

    • dots

      Research articles

    • dots

      Review articles

    • dots

      Informative articles

    • dots

      Case Studies

    • dots

      Comparative Studies

    • dots

      Extended version of conference papers

    Authors can submit their papers year-round to ijmrset@gmail.com. Submissions must adhere to the following guidelines:

    • 1. Papers must be original and not previously published.
    • 2. Papers should not be under consideration for publication elsewhere during the evaluation process.

    Review and Publication Process:

    • Notifications of acceptance or rejection will be sent to the corresponding author only.
    • Accepted papers, after undergoing a thorough review process, will be published online immediately.
  • B. STRUCTURE OF AN ARTICLE
  • The article should follow the structure outlined below:

  • I. TITLE (Maximum 120 Characters)

    • The title should be specific, informative, and easy to understand.
    • It must clearly reflect the objective of the research paper.
  • II. AUTHOR INFORMATION

    • Include the Name, Designation, Department, Institute Name, Location (City, State, Country), Email ID, and Mobile Number of each author.
    • It must clearly reflect the objective of the research paper.
  • III. ABSTRACT

    • A concise summary of the research, not exceeding 100 words.
    • It should highlight:
      • The research question or problem.
      • Methods or approach used.
      • Key results and main conclusions.
  • IV. KEYWORDS

    • Include five key terms that define the research domain and specific problem area.
    • 1. INTRODUCTION

      • Provide a brief overview (not more than one page) that explains the relevance of your research
      • Set the context for your study and its objectives.
    • 2. LITERATURE SURVEY

      • Present a short history and background of your research area.
      • Summarize significant work done by other researchers, identifying gaps that your study addresses.
    • 3. METHODOLOGY/APPROACH

      • Explain the methodology or approach used to address the research problem.
      • Include details of tools, techniques, or models employed.
    • 4. RESULT & DISCUSSION

      • Present the findings of your research.
      • Use tables, graphs, or figures (where applicable) to illustrate results.
      • Compare your results with previous research and provide interpretations.
    • 5. CONCLUSION

      • Summarize the key findings and their implications concisely.
      • Highlight the overall impact or contribution of your research.
  • V. REFERENCES

    • Cite all external sources referred to in your paper.
    • Use a standardized referencing style to ensure proper credit to original contributors.
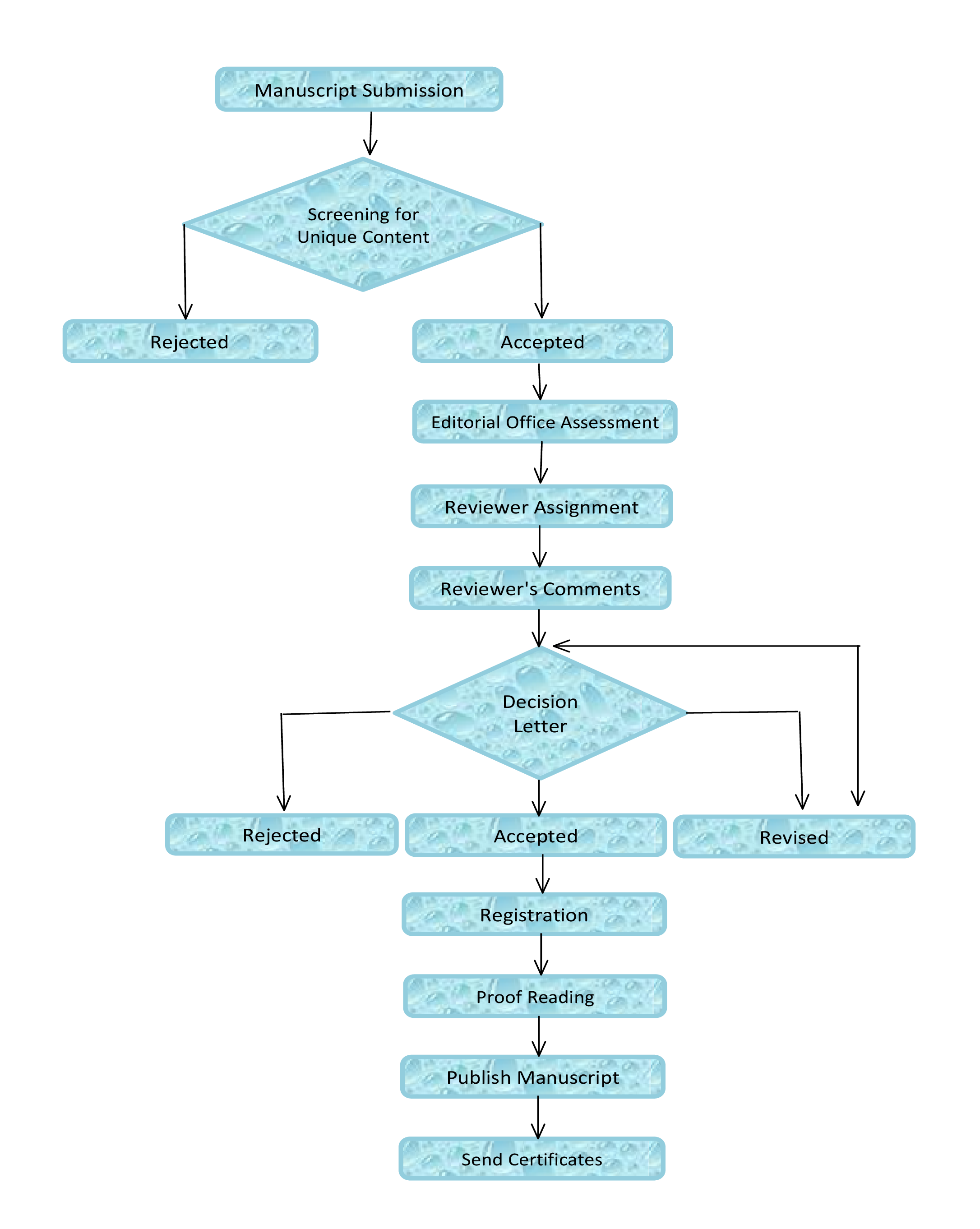
  • C. PAPER PUBLICATION FLOW
    flow

Copyright © 2024 IJMRSET All Rights Reserved